Alat Penghitung Skor Permainan - Aplikasi Encoder-Decoder
2. Alat dan Bahan
[Daftar]
2.2 Bahan
[Daftar]
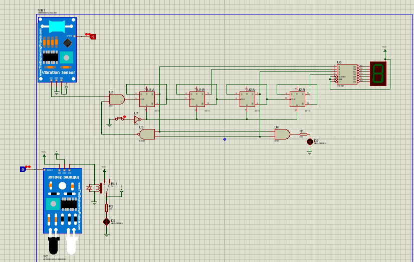
5. Decoder (IC 74LS47

Dekoder BCD ke seven segment mempunyai masukan berupa bilangan BCD 4-bit (masukan A, B, C dan D). Bilanga BCD ini dikodekan sehingga membentuk kode tujuh segmen yang akan menyalakan ruas-ruas yang sesuai pada seven segment. Masukan BCD diaktifkan oleh logika ‘1’, dan keluaran dari dekoder 7447 adalah aktif low. Tiga masukan ekstra juga ditunjukkan pada konfigurasi pin IC 7447 yaitu masukan (lamp test), masukan (blanking input/ripple blanking output), dan (ripple blanking input).
6. Seven-segment common anode (Layar)
1. AND gate (IC 4081 dan 4082)
2. OR gate (IC 4071)
3. NAND gate (IC 4011)
4. NOR gate (IC 4001 dan 4002)
AND adalah suatu gerbang yang bertujuan untuk menghasilkan logika output berlogika 0 apabila salah satu, sebagian atau semua inputnya berlogika 0 dan sebaliknya output berlogika 1 apabila semua inputnya berlogika 1.
Konfigurasi Pin (4081):
Konfigurasi Pin (4082):
Fitur:
1. Medium-Speed Operation - tPHL = 60 ns at VDD = 10V
2. 100% tested for quiescent current at 20V
3. Maximum input current of 1uA at 18V over full package-temperature range; 100 nA at 18V and 25C
4. Noise margin (full package-temperature range) = 1V at VDD=5V, 2V at VDD=10V, 2.5V at VDD=15V
5. Standarized, symmetrical output chareacteristics
6. 5V, 10V, and 15V parametric ratings
Datasheet IC 4081 dan 4082
Konfigurasi Pin (4081):
Konfigurasi Pin (4082):
| Pin Number | Pin Name | Description |
|---|---|---|
| 1 & 13 | Q1 & Q2 | Output gate 1 dan 2 |
| 2, 3, 4, 5 | A1 - D1 | Input gate 1 |
| 12, 11, 10, 9 | A2 - D2 | Input gate 2 |
| 7 | GND | Ground |
| 14 | VDD | Input tegangan VDD |
Fitur:
1. Medium-Speed Operation - tPHL = 60 ns at VDD = 10V
2. 100% tested for quiescent current at 20V
3. Maximum input current of 1uA at 18V over full package-temperature range; 100 nA at 18V and 25C
4. Noise margin (full package-temperature range) = 1V at VDD=5V, 2V at VDD=10V, 2.5V at VDD=15V
5. Standarized, symmetrical output chareacteristics
6. 5V, 10V, and 15V parametric ratings
Datasheet IC 4081 dan 4082
2. OR gate (IC 4071)
OR adalah suatu gerbang yang bertujuan untuk menghasilkan logika output berlogika 0 apabila semua inputnya berlogika 0 dan sebaliknya output berlogika 1 apabila salah satu, sebagian atau semua inputnya berlogika 1.
Konfigurasi Pin:
Fitur:
1. Dual Input OR Gate – Quad Package
2. Typical Operating Voltage: 5V
3. Operating Voltage Range: -0.5V to +20V
4. DC input current: ±10mA
5. Power Dissipation: 500mW
6. Minimum logic Low voltage @+5V: 1.5V
7. Minimum Logic High voltage @+5V: 3.5V
8. Propagation Delay @5V : 250ns (maximum)
9. Transition Time @5V :200ns (maximum)
Datasheet IC 4071
Konfigurasi Pin:
Fitur:
1. Dual Input OR Gate – Quad Package
2. Typical Operating Voltage: 5V
3. Operating Voltage Range: -0.5V to +20V
4. DC input current: ±10mA
5. Power Dissipation: 500mW
6. Minimum logic Low voltage @+5V: 1.5V
7. Minimum Logic High voltage @+5V: 3.5V
8. Propagation Delay @5V : 250ns (maximum)
9. Transition Time @5V :200ns (maximum)
Datasheet IC 4071
3. NAND gate (IC 4011)
NAND akan menghasilkan output berlogika 0 apabila semua inputnya berlogika 1 dan sebaliknya output berlogika 1 apabila salah satu, sebagian atau semua inputnya berlogika 0.
Konfigurasi Pin:
Fitur:
1. Dual Input NAND Gate – Quad Package
2. Typical Operating Voltage: 5V
3. High-Level Output Current:- 1.5 mA
4. Low-Level Output Current: 1.5mA
5. Propagation Delay Time:60 ns
6. Operating Temperature Range:- 55 C to + 125 C
Datasheet IC 4011
Konfigurasi Pin:
Fitur:
1. Dual Input NAND Gate – Quad Package
2. Typical Operating Voltage: 5V
3. High-Level Output Current:- 1.5 mA
4. Low-Level Output Current: 1.5mA
5. Propagation Delay Time:60 ns
6. Operating Temperature Range:- 55 C to + 125 C
Datasheet IC 4011
4. NOR gate (IC 4001 dan 4002)
NOR adalah suatu gerbang yang bertujuan untuk menghasilkan logika output berlogika 0 apabila salah satu, sebagian atau semua inputnya berlogika 1 dan sebaliknya output berlogika 1 apabila semua inputnya berlogika 0.
Konfigurasi Pin (4001):
Konfigurasi Pin (4002):
Fitur:
1. Propagation delay time = 60 ns at CL=50pF, VDD=10V
2. Buffered inputs and outputs
3. Standarized symetrical outputs characteristics
4. 100% tested for maximum quiescent current at 20V
5. 5V, 10V, and 15V parametric ratings
6. Maximum input current of 1uA at 18V over full package-temperature range; 100nA at 18V and 25C
7. Noise margin (full package-temperature range) : 1V at VDD=5V, 2V at VDD=10V, 2.5V at VDD=15V
Datasheet IC 4001 dan 4002
4. Encoder (D flip-flop (IC 4013)Konfigurasi Pin (4001):
Konfigurasi Pin (4002):
| Pin Number | Pin Name | Description |
|---|---|---|
| 1 & 13 | Q1 & Q2 | Output gate 1 dan 2 |
| 2, 3, 4, 5 | A1 - D1 | Input gate 1 |
| 12, 11, 10, 9 | A2 - D2 | Input gate 2 |
| 7 | GND | Ground |
| 14 | VDD | Input tegangan VDD |
Fitur:
1. Propagation delay time = 60 ns at CL=50pF, VDD=10V
2. Buffered inputs and outputs
3. Standarized symetrical outputs characteristics
4. 100% tested for maximum quiescent current at 20V
5. 5V, 10V, and 15V parametric ratings
6. Maximum input current of 1uA at 18V over full package-temperature range; 100nA at 18V and 25C
7. Noise margin (full package-temperature range) : 1V at VDD=5V, 2V at VDD=10V, 2.5V at VDD=15V
Datasheet IC 4001 dan 4002
Encoder pada rangkaian ini terdiri dari rangkaian D flip-flop yang dirangkai sedemikian rupa. Input logika yang diterima akan diolah oleh Encoder dan diteruskan ke encoder untuk ditampilkan ke LCD.
5. Decoder (IC 74LS47
Dekoder BCD ke seven segment mempunyai masukan berupa bilangan BCD 4-bit (masukan A, B, C dan D). Bilanga BCD ini dikodekan sehingga membentuk kode tujuh segmen yang akan menyalakan ruas-ruas yang sesuai pada seven segment. Masukan BCD diaktifkan oleh logika ‘1’, dan keluaran dari dekoder 7447 adalah aktif low. Tiga masukan ekstra juga ditunjukkan pada konfigurasi pin IC 7447 yaitu masukan (lamp test), masukan (blanking input/ripple blanking output), dan (ripple blanking input).
3. Dasar Teori
[Daftar]
Gerbang AND dan OR
Gerbang AND

AND adalah suatu gerbang yang bertujuan untuk menghasilkan logika output berlogika 0 apabila salah satu, sebagian atau semua inputnya berlogika 0 dan sebaliknya output berlogika 1 apabila semua inputnya berlogika 1.
Gerbamg Inverter (NOT)

AND adalah suatu gerbang yang bertujuan untuk menghasilkan logika output berlogika 0 apabila salah satu, sebagian atau semua inputnya berlogika 0 dan sebaliknya output berlogika 1 apabila semua inputnya berlogika 1.
Gerbamg Inverter (NOT)
Gerbang NOT
merupakan gerbang di mana keluarannya akan selalu berlawanan dengan masukannya.
Bila pada masukan diberikan tegangan ,maka transistor akan jenuh dan keluaran
akan bertegangan nol. Sedangkan bila pada masukannya diberi tegangan tertentu, maka transistor akan cut off, sehingga keluaran akan
bertegangan tidak nol.
D flip-flop
Data flip-flop merupakan pengembangan dari RS flip-flop, pada D flip-flop kondisi output terlarang (tidak tentu) tidak lagi terjadi. Data flip-flop sering juga disebut dengan istilah D-FF sehingga lebih mudah dalampenyebutannya. Data flip-flop merupakan dasar dari rangkaian utama sebuah memori penyimpan data digital. Input atau masukan pada RS flip-flop adalah 2 buah yaitu R (reset) dan S (set), kedua input tersebut dimodifikasi sehingga pada Data flip-flop menjadi 1 buah input saja yaitu input atau masukan D (data) saja. Model modifikasi RS flip-flopmenjadi D flip-flop adalah dengan penambahan gerbang NOT (Inverter) dari input S ke input R pada RS flip-flop seperti telihat pada gambar dasar D flip-flop berikut.
Gambar Rangkaian Dasar D Flip-Flop.
Pada gambar diatas input Set (S) dihubungkan ke input Reset (R) pada RS flip-flop menggunakan sebuah inverter sehingga terbentuk input atau masukan baru yang diberi nama input Data (D). Dengan kondisi tersebut maka RS flip-flop berubah menjadi Data Flip-Flop (D-FF). Pada perkembanganya D flip flop ini ditambahkan dengan input atau masukan control berupa enable/clock seperti ditunjukan pada gambar berikut.
Gambar Data Flip-FLop Dengan Enable/Clock.
Gambar diatas memperlihatkan Data flip-flop yang dilengkapi denganmasukan enable/clock. Fungsi input enable/clock diatas adalah untuk menahan data masukan pada jalur Data (input D) agar tidak diteruskan ke rangkaian RS flip-flop. Prinsip kerja dari rangkaian Data flip-flop dengan clock diatas adalahsebagai berikut. Apabila input clock berlogika 1 “High” maka input pada jalur data akan di teruskan ke rangkaian RS flip flop, dimana pada saat input jalur Data 1 “High” maka kondisi tersebut adalah Set Q menjadi 1 “High” dan pada saat jalur Data diberikan input 0 “Low” maka kondisi yang terjadi adala Reset Q menjadi 0 “Low”. Kemudian Pada saat input Clock berlogika rendah maka data output pada jalur Q akan ditahan (memori 1 bit) walaupun logika pada jalur input Data berubah. Kondisi inilah yang disebut sebagai dasar dari memor 1 bit. Untuk lebih jelasnya dapat dilihat pada tabel Data flip-flop berikut.
Dari tabel kebenaran diatas terlihat bahwa Data flip-flop merupakan dasar dari pembuatan memori digital 1 bit. Data Flip-flop sering juga disebut sebagai D-latch.
Gambar Rangkaian Dasar D Flip-Flop.
Pada gambar diatas input Set (S) dihubungkan ke input Reset (R) pada RS flip-flop menggunakan sebuah inverter sehingga terbentuk input atau masukan baru yang diberi nama input Data (D). Dengan kondisi tersebut maka RS flip-flop berubah menjadi Data Flip-Flop (D-FF). Pada perkembanganya D flip flop ini ditambahkan dengan input atau masukan control berupa enable/clock seperti ditunjukan pada gambar berikut.
Gambar Data Flip-FLop Dengan Enable/Clock.
Gambar diatas memperlihatkan Data flip-flop yang dilengkapi denganmasukan enable/clock. Fungsi input enable/clock diatas adalah untuk menahan data masukan pada jalur Data (input D) agar tidak diteruskan ke rangkaian RS flip-flop. Prinsip kerja dari rangkaian Data flip-flop dengan clock diatas adalahsebagai berikut. Apabila input clock berlogika 1 “High” maka input pada jalur data akan di teruskan ke rangkaian RS flip flop, dimana pada saat input jalur Data 1 “High” maka kondisi tersebut adalah Set Q menjadi 1 “High” dan pada saat jalur Data diberikan input 0 “Low” maka kondisi yang terjadi adala Reset Q menjadi 0 “Low”. Kemudian Pada saat input Clock berlogika rendah maka data output pada jalur Q akan ditahan (memori 1 bit) walaupun logika pada jalur input Data berubah. Kondisi inilah yang disebut sebagai dasar dari memor 1 bit. Untuk lebih jelasnya dapat dilihat pada tabel Data flip-flop berikut.
Dari tabel kebenaran diatas terlihat bahwa Data flip-flop merupakan dasar dari pembuatan memori digital 1 bit. Data Flip-flop sering juga disebut sebagai D-latch.
4. Percobaan
[Daftar]
4.1 Prosedur Percobaan
[Daftar]
1. Siapkan semua alat dan bahan.
2. Susun semua komponen sesuai rangkaian
3. Hubungkan semua pin sesuai gambar rangkaian.
4. Jalankan simulasi. Aktifkan logicstate secara bergantian sesuai tabel kebenaran untuk mengtahui logika output gerbang.
2. Susun semua komponen sesuai rangkaian
3. Hubungkan semua pin sesuai gambar rangkaian.
4. Jalankan simulasi. Aktifkan logicstate secara bergantian sesuai tabel kebenaran untuk mengtahui logika output gerbang.
4.4 Download File
[Daftar]
Download materi HTML
Download video simulasi proteus
Download Video Simulasi
Download Datasheet Resistor
Download Datasheet LED
Download Datasheet Dioda
Download Datasheet Relay 5V
Download Datasheet Decoder
Download Datasheet D Flip-Flop
Download Datasheet NOT Gate
Download Datasheet And Gate
Download Datasheet Nand Gate
Download Datasheet Sensor Getaran SW-420
Download Datasheet Sensor IR
Download Library Sensor Getaran SW-420
Download Library Sensor IR
Download materi HTML
Download video simulasi proteus
Download Video Simulasi
Download Datasheet Resistor
Download Datasheet LED
Download Datasheet Dioda
Download Datasheet Relay 5V
Download Datasheet Decoder
Download Datasheet D Flip-Flop
Download Datasheet NOT Gate
Download Datasheet And Gate
Download Datasheet Nand Gate
Download Datasheet Sensor Getaran SW-420
Download Datasheet Sensor IR
Download Library Sensor Getaran SW-420
Download Library Sensor IR



















